Elektrotechnik Brett Lerntool

Brett erstellen

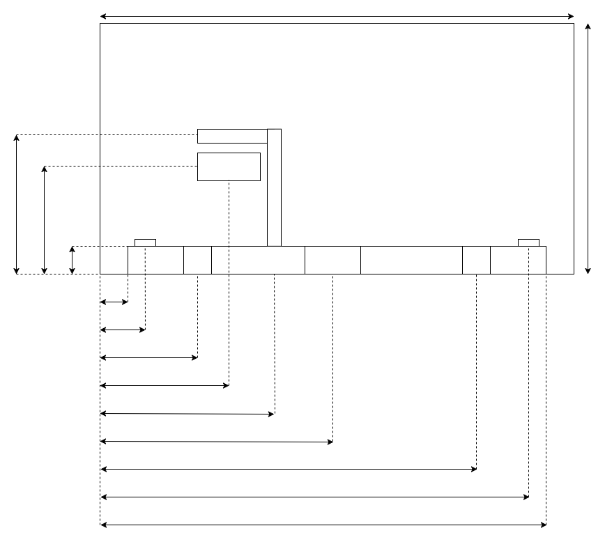
Trage alle 14 Maße in die entsprechenden Felder ein.

Brett Schema

Brett ansehen & ändern

Hier kannst du das gespeicherte Brett ansehen und bearbeiten.

Brett lernen

Teste dein Wissen über die gespeicherten Maße.

Deine Statistiken

Hier findest du eine Übersicht deiner bisherigen Lernversuche. Klicke auf "Details" um die genauen Antworten anzusehen.

Datum Ergebnis Korrekte Antworten Aktionen

Session verwalten

Session exportieren
Session importieren

Exportiere deine aktuelle Session (Brett und Statistiken), um sie auf einem anderen Gerät fortzuführen:

Importiere eine bestehende Session, um sie auf diesem Gerät fortzuführen: